
current image in my mind.
In the realm of Identity and Access Management (IAM), Keycloak stands out as a powerful, open-source solution. Yet, managing its configuration—especially in complex, multi-tenant environments—can quickly become a significant bottleneck. Manual changes through the UI, often referred to as “Click-Ops” lead to inconsistent environments, lack of auditability, and high operational overhead. Multi-tenant SaaS applications face a critical challenge: how to efficiently and securely onboard hundreds or thousands of customers, each requiring their own isolated identity management space. Manual “Click-Ops” in Keycloak simply doesn’t scale, as managing multiple realms for tenants degrades performance and increases complexity. Enter the KTA (Keycloak Tenant Accelerator) a comprehensive demonstration of how GitOps principles combined with the keycloak-config-cli tool can transform tenant onboarding. This approach automates what was once a manual bottleneck, turning it into a fully automated, auditable, and scalable Configuration as Code (CaC) process. By leveraging a GitOps workflow, every configuration change is version-controlled and traceable, enabling teams to deploy consistent Keycloak setups across environments with confidence.
Managing Keycloak manually is a common starting point, but it presents several challenges that grow with your application’s scale.

Keycloak’s Admin Console with a tedious, multi-step process of manually creating and configuring realms.
These problems highlight the need for a more systematic, automated, and auditable approach to managing Keycloak’s configuration
This is where the open-source adorsys/keycloak-config-cli tool becomes essential. It’s a Java-based command-line utility designed to manage Keycloak’s configuration declaratively.
Core Philosophy: The tool operates on a simple but powerful principle: the state of your Keycloak realm should match the state defined in your configuration files. You define everything—realms, clients, roles, users, authentication flows—in YAML or JSON files, and the CLI takes care of making the necessary API calls to Keycloak to make it so.
Key Feature:
Current directory: /Users/adorsys123/Desktop/dev1.1/personal/pv1/actions-runner/_work/kta/kta
KTA directory exists: yes
Script exists: yes
Tenant file: 'adorsys.yaml'
Applying specific file: adorsys.yaml
Ensuring Keycloak is running...
Using Docker network: kta_kta-network
Waiting for Keycloak...
Keycloak is ready!
Applying specific tenant file: adorsys.yaml
Running keycloak-config-cli for adorsys.yaml...
2025-07-01T16:57:55.357Z INFO 1 --- [ main] d.a.k.config.KeycloakConfigApplication : Starting KeycloakConfigApplication v6.4.0 using Java 21.0.6 with PID 1 (/app/keycloak-config-cli.jar started by nobody in /)
2025-07-01T16:57:55.360Z INFO 1 --- [ main] d.a.k.config.KeycloakConfigApplication : No active profile set, falling back to 1 default profile: "default"
2025-07-01T16:57:55.856Z INFO 1 --- [ main] d.a.k.config.KeycloakConfigApplication : Started KeycloakConfigApplication in 0.87 seconds (process running for 1.298)
2025-07-01T16:57:56.357Z INFO 1 --- [ main] d.a.k.config.KeycloakConfigRunner : Importing file 'file:/config/tenants/adorsys.yaml'
2025-07-01T16:57:56.881Z INFO 1 --- [ main] d.a.k.config.KeycloakConfigRunner : keycloak-config-cli ran in 00:00.685.
0s
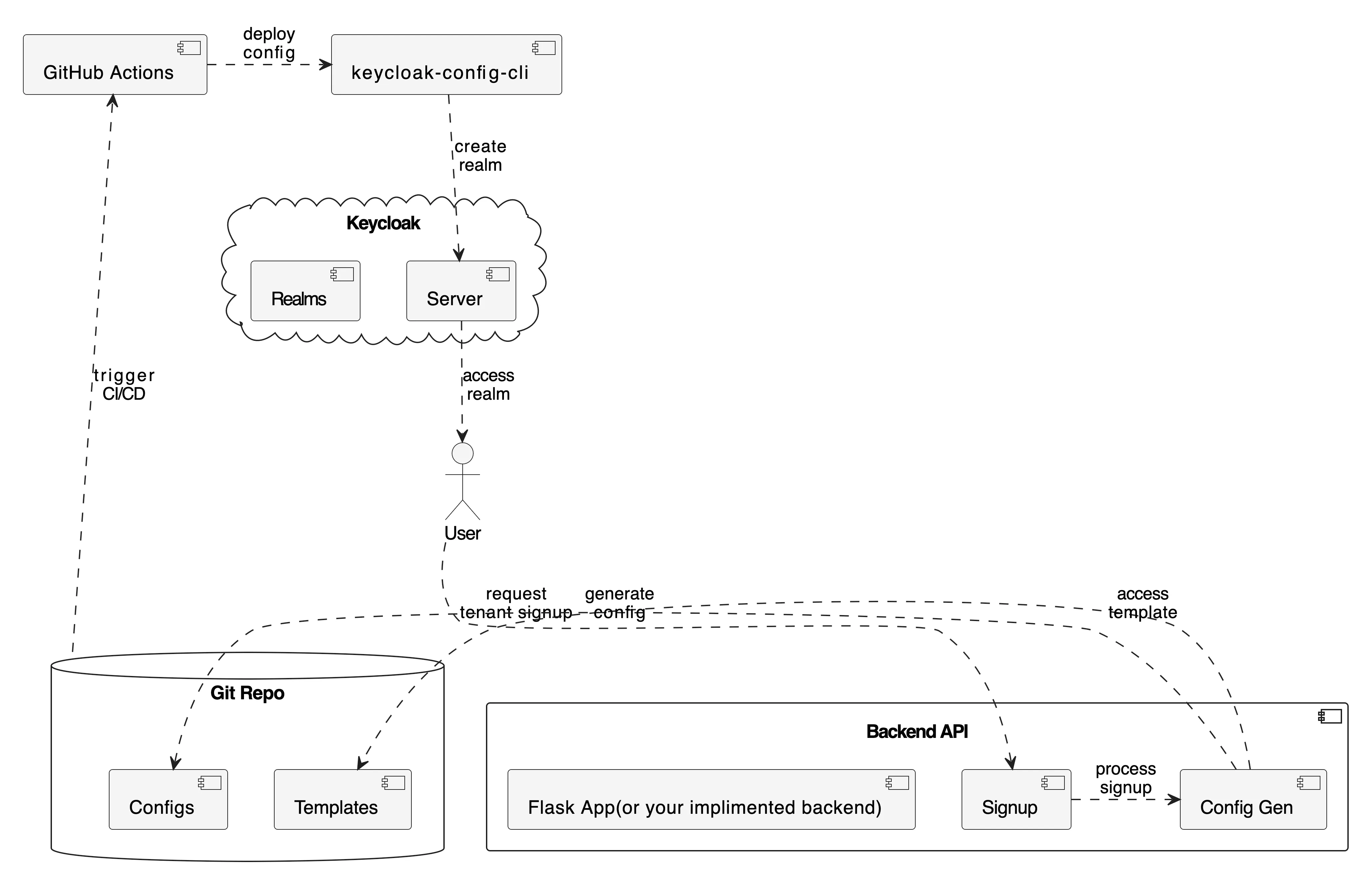
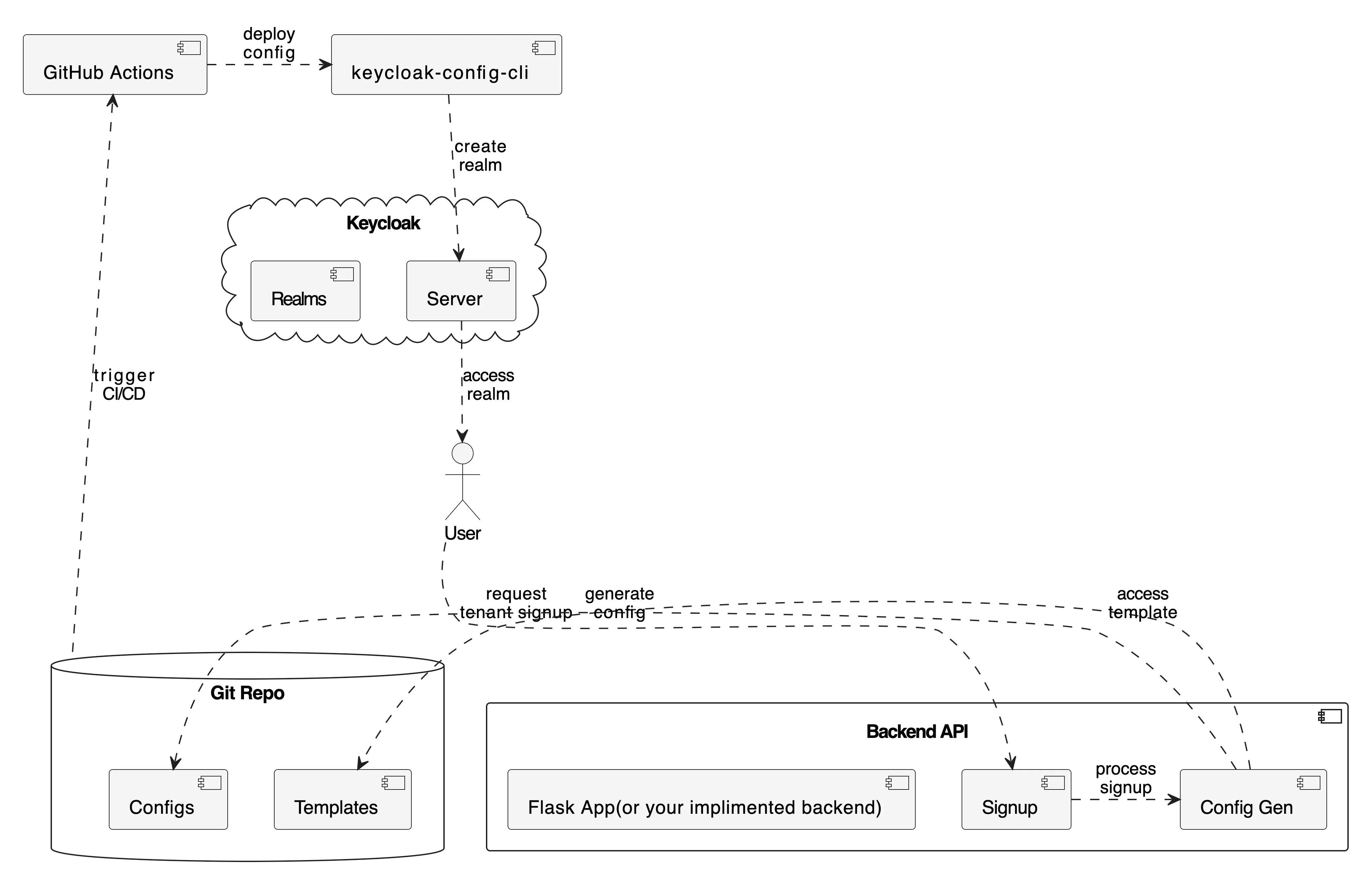
The Keycloak Tenant Accelerator (KTA) project demonstrates exactly how a real SaaS company can automate the complete lifecycle of tenant onboarding. Let’s imagine a project management SaaS called “ConnectFlow” that needs to onboard companies like “x-company” as isolated tenants.
The Business Challenge: When any new tenant signs up for ConnectFlow’s services, they need; Their own isolated identity realm ({{TENANT_ID}}), Secure web and API clients ({{TENANT_ID}}-webapp, {{TENANT_ID}}-api), Role-based access control (tenant_admin, tenant_user), Custom security policies and branding, An initial administrator account to get started.
Doing this manually for each new customer is unsustainable. The KTA model automates this entire process.
Architecture Deep Dive: From Signup to Running Realm. The workflow demonstrated in the KTA project follows these steps
/api/tenants/signuptenant-template.yaml, substitutes tenant-specific values, and generates {{TENANT_ID}}.yamlThis entire process takes minutes, not hours or days of manual configuration.

The power of the KTA system lies in its template-driven approach to generating tenant configurations. Instead of manually creating each tenant’s setup, everything starts with a master blueprint. The master template (_templates/tenant-template.yaml) defines the complete structure of a Keycloak realm using placeholder variables.

# Tenant Realm Template
realm: "{{TENANT_ID}}"
enabled: true
displayName: "{{TENANT_NAME}} Services"
# Security and Session Configuration
bruteForceProtected: true
accessTokenLifespan: 300 # 5 minutes
ssoSessionIdleTimeout: 1800 # 30 minutes
passwordPolicy: "length(8) and digits(1) and lowerCase(1) and upperCase(1) and specialChars(1)"
# Tenant Applications
clients:
- clientId: "{{TENANT_ID}}-webapp"
name: "{{TENANT_NAME}} Web Application"
enabled: true
publicClient: true
redirectUris:
- "https://{{TENANT_ID}}.kta.app/*"
- "http://localhost:3000/*" # For development
- clientId: "{{TENANT_ID}}-api"
name: "{{TENANT_NAME}} API Client"
enabled: true
publicClient: false
serviceAccountsEnabled: true
secret: "{{TENANT_ID}}-api-secret-change-me"
# Role-Based Access Control
roles:
realm:
- name: "tenant_admin"
description: "Administrator role for {{TENANT_NAME}} tenant"
- name: "tenant_user"
description: "Standard user role for {{TENANT_NAME}} tenant"
# Multi-tenant Protocol Mappers
protocolMappers:
- name: "tenant-id-mapper"
protocol: "openid-connect"
protocolMapper: "oidc-hardcoded-claim-mapper"
config:
"claim.name": "tenant_id"
"claim.value": "{{TENANT_ID}}"
# Generated tenants/acme_corp.yaml
realm: "acme_corp"
displayName: "ACME Corporation Services"
clients:
- clientId: "acme_corp-webapp"
name: "ACME Corporation Web Applic ation"
redirectUris:
- "https://acme_corp.kta.app/*"
protocolMappers:
- config:
"claim.value": "acme_corp"
{{TENANT_ID}} realm is completely separate from other tenants{{TENANT_ID}}-webapp and {{TENANT_ID}}-api belong only to that tenanttenant_id: "{{TENANT_ID}}" claims for application-level authorizationThis level of isolation ensures that each tenant’s users, applications, and data remain completely separate from other tenants on the same Keycloak server.

Our Actions workflow automates the entire process from tenant configuration changes to deployment in Keycloak. This ensures consistency and reliability across all tenant deployments.
Configuration Detection:
Monitors changes in keycloak-configs/tenants/*.yaml files to trigger the deployment process.
Validation Process:
Validates YAML syntax and tenant configuration structure before proceeding.
Deployment Orchestration
Handles the configuration application through Keycloak Config CLI with proper error handling
flowchart TD
A[Config Change] --> B[Validate Config]
A --> C[Check Dependencies]
C --> D[Apply Configuration]
B --> D
D --> E[If Success]
D --> F[If Failure]
E --> G[Update Status]
F --> H[Rollback]
This automation yields powerful results, enabling seamless tenant management:

tool logs demonstrating successful realm creation and updates
Example CI setup for Production.
name: Apply Keycloak Tenant Configurations
on:
push:
branches:
- main
- master
paths:
- 'keycloak-configs/tenants/**/*.yaml'
- 'keycloak-configs/tenants/**/*.yml'
# Allow manual triggering
workflow_dispatch:
inputs:
tenant_id:
description: 'Specific tenant ID to deploy (optional - leave empty for all)'
required: false
type: string
jobs:
validate-configs:
name: Validate Configuration Files
runs-on: ubuntu-latest
outputs:
configs-valid: ${{ steps.validate.outputs.valid }}
tenant-files: ${{ steps.find-files.outputs.files }}
steps:
- name: Checkout repository
uses: actions/checkout@v4
- name: Set up Python
uses: actions/setup-python@v4
with:
python-version: '3.11'
- name: Install PyYAML
run: pip install PyYAML
deploy-to-keycloak:
name: Deploy Configurations to Keycloak
runs-on: ubuntu-latest
needs: validate-configs
if: needs.validate-configs.outputs.configs-valid == 'true'
steps:
- name: Checkout repository
uses: actions/checkout@v4
- name: Create temporary config directory
run: |
mkdir -p /tmp/keycloak-configs
files="${{ needs.validate-configs.outputs.tenant-files }}"
echo " Files to process: $files"
for file in $files; do
if [ -f "$file" ]; then
filename=$(basename "$file")
cp "$file" "/tmp/keycloak-configs/$filename"
echo "Copied $file → /tmp/keycloak-configs/$filename"
else
echo "File not found: $file"
fi
done
echo "Contents of /tmp/keycloak-configs/:"
ls -la /tmp/keycloak-configs/
echo "File count: $(ls -1 /tmp/keycloak-configs/*.yaml /tmp/keycloak-configs/*.yml 2>/dev/null | wc -l)"
- name: Validate Keycloak Connection Settings
run: |
echo "Validating Keycloak connection settings..."
if [ -z "${{ secrets.KEYCLOAK_URL }}" ]; then
echo " Error: KEYCLOAK_URL secret not set"
echo "Please set the following repository secrets:"
echo " - KEYCLOAK_URL (e.g., https://your-keycloak.com or https://xxxx.ngrok.io)"
echo " - KEYCLOAK_ADMIN_USER (e.g., admin)"
echo " - KEYCLOAK_ADMIN_PASSWORD (e.g., your-password)"
exit 1
fi
echo " Keycloak URL: ${{ secrets.KEYCLOAK_URL }}"
echo "Admin User: ${{ secrets.KEYCLOAK_ADMIN_USER }}"
echo "Credentials configured"
- name: Apply Keycloak Configurations
run: |
echo "Starting Keycloak configuration deployment..."
echo "Available files in /config:"
ls -la /tmp/keycloak-configs/
docker run --rm \
-v /tmp/keycloak-configs:/config \
-e KEYCLOAK_URL="${{ secrets.KEYCLOAK_URL }}" \
-e KEYCLOAK_USER="${{ secrets.KEYCLOAK_ADMIN_USER }}" \
-e KEYCLOAK_PASSWORD="${{ secrets.KEYCLOAK_ADMIN_PASSWORD }}" \
-e KEYCLOAK_AVAILABILITYCHECK_ENABLED=true \
-e KEYCLOAK_AVAILABILITYCHECK_TIMEOUT=120s \
-e IMPORT_FILES_LOCATIONS='/config/*.yaml' \
-e IMPORT_VAR_SUBSTITUTION_ENABLED=false \
-e IMPORT_CACHE_ENABLED=false \
-e LOGGING_LEVEL_KEYCLOAKCONFIGCLI=INFO \
adorsys/keycloak-config-cli:latest
This setup provides a robust foundation for managing multiple tenants through version control. The pipeline ensures that configuration changes are properly validated and applied, with automatic rollback in case of failures.
While the realm-per-tenant approach demonstrated above provides excellent isolation, Keycloak 26+ introduces a game-changing feature: Organizations This native multi-tenancy solution offers a more scalable and efficient approach to managing multiple tenants within a single realm.
Realm-per-Tenant vs Organizations: A Comprehensive Comparison:
Aspect | Realm-per-Tenant | Organizations |
|---|---|---|
| Scalability | performance issues becoming noticeable around 400 and potentially rendering system unstable | Virtually unlimited organizations |
| Resource Usage | High (each realm has overhead) | Low (shared realm infrastructure) |
| Cross-tenant Features | Complex to implement | Built-in identity-first login |
| Administration | Multiple realm management | Single realm with organization delegation |
| SSO Scenarios | Limited cross-realm SSO | Native cross-organization SSO |
| Domain-based Routing | Manual implementation | Built-in domain-to-organization mapping |
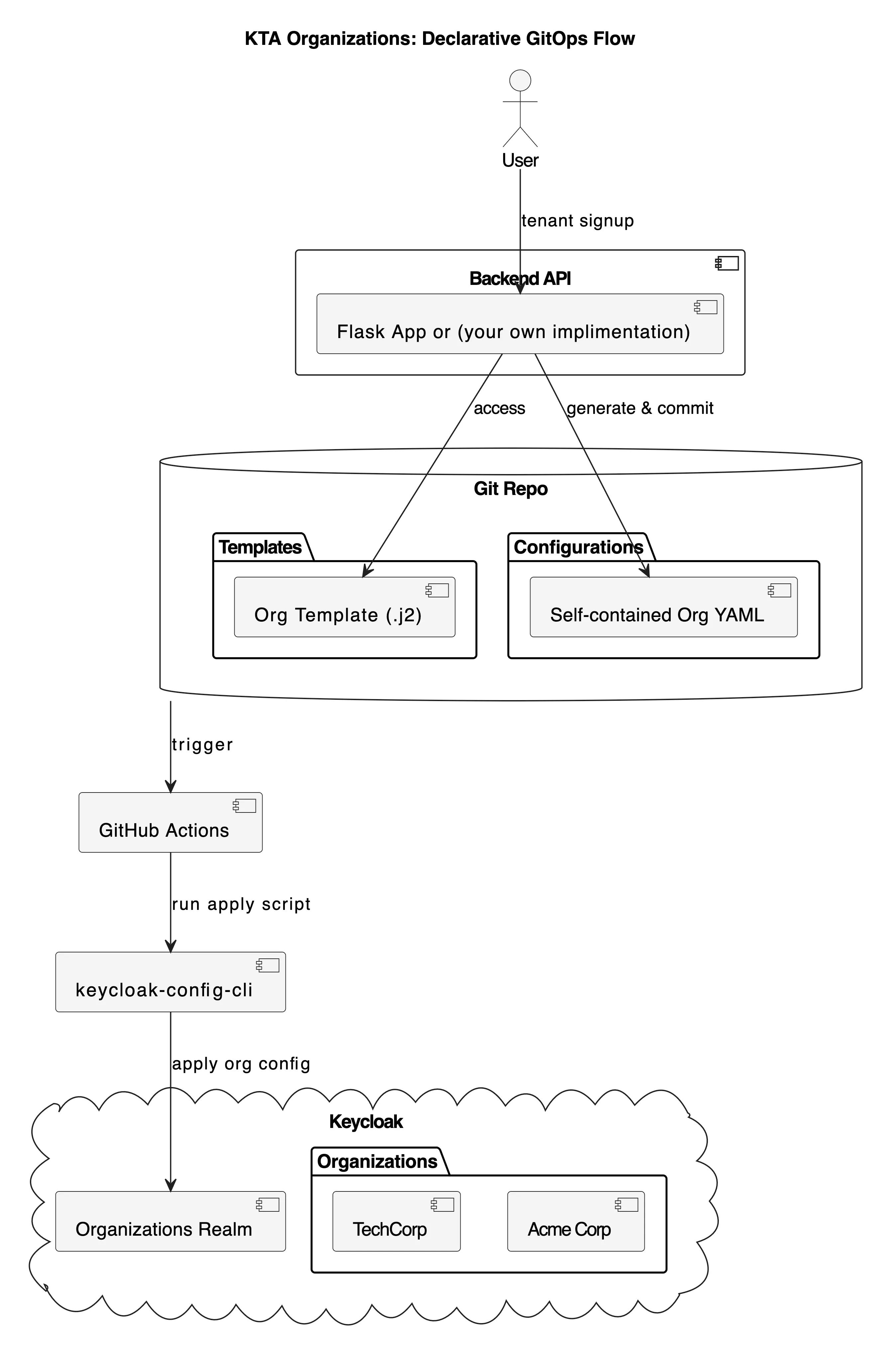
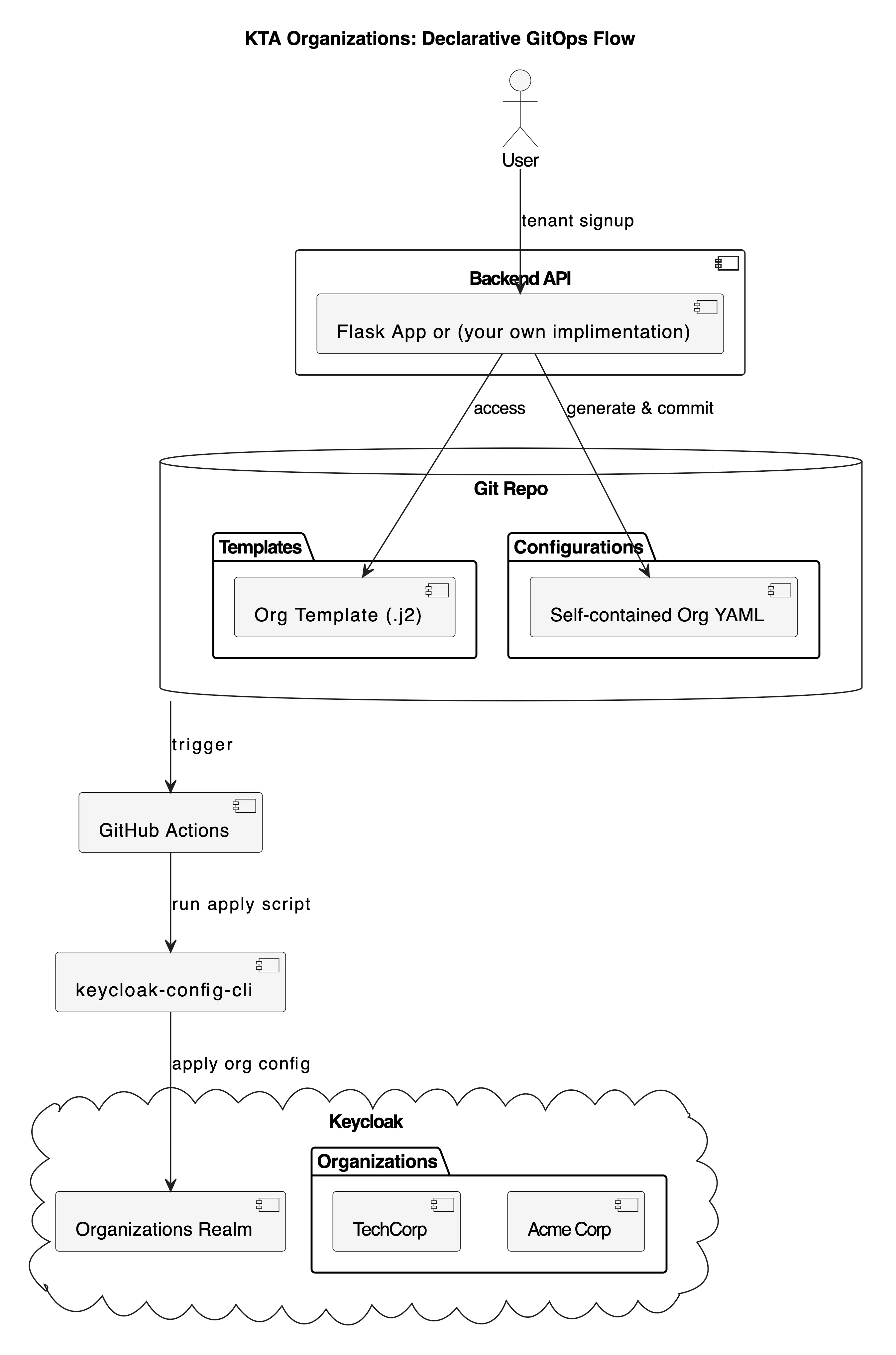
The KTA system manage Keycloak Organizations using a fully declarative, GitOps-driven workflow. This approach abandons direct API calls for organization creation in favor of the same powerful keycloak-config-cli methodology used for realm-per-tenant management. The result is a single, consistent, and auditable process for all multi-tenancy models..
This new architecture is simpler and more robust. The backend’s only role is to render a complete configuration file from a template and commit it to Git. The CI/CD pipeline handles the deployment declaratively.

kta organization: Declarative GitOps Flow
The core of this new approach is a set of self-contained configuration files to reprensent your desire state, this is purely owesome.
1. The Organizations Realm Template (_templates/organizations-realm-template.yaml)
First, a base realm is defined to host all organizations. This is a one-time setup.
# KTA Organizations Realm Template
# This template creates a single realm that will host multiple organizations.
# Organizations are defined in separate files and merged at apply-time.
realm: "kta-organizations"
enabled: true
displayName: "KTA Multi-Tenant Organizations"
# Enable Organizations feature
attributes:
"organizationsEnabled": "true"
# Other realm settings...
registrationAllowed: false
registrationEmailAsUsername: true
rememberMe: true
verifyEmail: true
loginWithEmailAllowed: true
duplicateEmailsAllowed: false
resetPasswordAllowed: true
editUsernameAllowed: false
bruteForceProtected: true
accessTokenLifespan: 300
ssoSessionIdleTimeout: 1800
ssoSessionMaxLifespan: 36000
internationalizationEnabled: true
supportedLocales:
- "en"
- "fr"
- "es"
- "de"
defaultLocale: "en"
passwordPolicy: "length(8) and digits(1) and lowerCase(1) and upperCase(1) and specialChars(1)"
eventsEnabled: true
eventsListeners:
- "jboss-logging"
adminEventsEnabled: true
adminEventsDetailsEnabled: true
# Realm-level roles for organization management
roles:
realm:
- name: "org_admin"
description: "Organization administrator role"
- name: "org_manager"
description: "Organization manager role"
- name: "org_user"
description: "Organization user role"
- name: "org_viewer"
description: "Organization viewer role"
- name: "kta_super_admin"
description: "KTA super administrator - can manage all organizations"
# Placeholder for organizations.
# This list will be populated by merging individual organization config files.
organizations: []
2. The Jinja2 Organization Template (_templates/organization-template.yaml.j2)
This is the master blueprint for a single organization. It’s a .j2 file, signifying it as a Jinja2 template, which prevents conflicts with YAML linters. The backend renders this template to produce a complete YAML file.
# KTA Organization Template
# This template creates a self-contained configuration file for a single organization
# that can be directly applied by keycloak-config-cli.
realm: "kta-organizations"
organizations:
- name: "{{ org_name }}"
alias: "{{ org_alias }}"
enabled: true
description: "Organization for {{ org_name }}"
attributes:
industry:
- "{{ industry | default('Technology') }}"
region:
- "{{ region | default('Global') }}"
domains:
{%- for domain in domains %}
- name: "{{ domain.name }}"
verified: {{ domain.verified | default(false) | tojson }}
{%- endfor %}
members:
- username: "{{ admin_email }}"
firstName: "{{ admin_first_name }}"
lastName: "{{ admin_last_name }}"
email: "{{ admin_email }}"
enabled: true
realmRoles:
- "org_admin"
3. The Generated configuration (organizations/acme-corp.yaml)
When a user signs up, the backend generates a complete, self-contained YAML file like this. Note that it specifies the target realm (kta-organizations) and contains all necessary organization details.
realm: "kta-organizations"
organizations:
- name: "Acme Corporation"
alias: "acme-corp"
enabled: true
description: "Organization for Acme Corporation"
attributes:
industry:
- "Manufacturing"
region:
- "North America"
domains:
- name: "acme-corp.com"
- name: "acme.com"
members:
- username: "admin@acme-corp.com"
firstName: "John"
lastName: "Doe"
email: "admin@acme-corp.com"
enabled: true


3. CI/CD Pipeline (.github/workflows/apply-organizations-config.ym**l)**
The GitHub Actions workflow is now extremely streamlined. It triggers on a push to the organizations directory and executes a single script.
apply_all_org_configs() {
print_info "Applying all organization configurations..."
if [ ! -d "$ORGS_DIR" ] || [ -z "$(ls -A "$ORGS_DIR")" ]; then
print_info "No organization files found in $ORGS_DIR. Nothing to apply."
return
fi
for file in "$ORGS_DIR"/*.yaml; do
if [ -f "$file" ]; then
filename=$(basename "$file")
print_info "Applying organization config: $filename"
docker run --rm \
--network "$NETWORK_NAME" \
-v "$ORGS_DIR:/config/organizations" \
-e KEYCLOAK_URL="$KEYCLOAK_URL" \
-e KEYCLOAK_USER="$KEYCLOAK_USER" \
-e KEYCLOAK_PASSWORD="$KEYCLOAK_PASSWORD" \
-e IMPORT_FILES_LOCATIONS="/config/organizations/$filename" \
-e IMPORT_VAR_SUBSTITUTION_ENABLED=false \
-e LOGGING_LEVEL_DE_ADORSYS_KEYCLOAK_CONFIG_CLI=INFO \
"$KEYCLOAK_CONFIG_CLI_IMAGE"
fi
done
print_status "All organization configurations applied."
}

4. Summary of new approach
When to Use Organization vs Realm-per-Tenant
| Choose Organizations when | Choose Realm-per-Tenant when |
|---|---|
| Managing 50+ tenants | Need maximum isolation |
| Need cross-tenant user sharing | Have complex per-tenant customizations |
| Require domain-based routing | Require different authentication flows per tenant |
| Want simplified administration | Regulatory compliance demands complete separation |
| Plan for massive scale (1000+ tenants) | Managing <50 tenants with stable requirements |
The KTA project demonstrates how organizations can gradually migrate from realm-per-tenant to Organizations:

from Realms to Organizations.
To implement this solution in your environment, refer to these key resources:
Setup and Installation
**Configuration Examples
Multi-Environment Support, advance valiation, monitoring and reporting
Version Control
Security
Example secure configuration:
# tenant-security.yaml
realm: "{{TENANT_ID}}"
bruteForceProtected: true
failureFactor: 3
waitIncrementSeconds: 60
maxFailureWaitSeconds: 900
maxDeltaTimeSeconds: 43200
passwordPolicy: "length(12) and digits(2) and upperCase(1) and lowerCase(1) and specialChars(1)"
# Client configuration with secure defaults
clients:
- clientId: "{{TENANT_ID}}-api"
secret: "${ENV_CLIENT_SECRET}" # Loaded from environment
publicClient: false
directAccessGrantsEnabled: false
serviceAccountsEnabled: true
standardFlowEnabled: false
implicitFlowEnabled: false
# prometheus-rules.yaml
groups:
- name: keycloak_alerts
rules:
- alert: KeycloakHighFailedLogins
expr: rate(keycloak_failed_login_attempts[5m]) > 10
labels:
severity: warning
- alert: KeycloakConfigUpdateFailed
expr: keycloak_config_cli_status{status="failed"} > 0
labels:
severity: critical
For those interested in exploring further, here are some valuable resources:
The implementation of automated Keycloak tenant configuration using GitHub Actions represents a significant advancement in managing multi-tenant environments. This solution not only streamlines the deployment process but also ensures consistency, security, and scalability. By following the best practices and considering future enhancements, organizations can build a robust and efficient tenant management system.
Thanks for sticking with me till the end, and I hope this deep dive inspires you to explore new ways to modernize your own projects! Feel free to contribute to the project, share your experiences, or reach out with questions. Together, we can continue to improve and evolve the way we manage identity and access in our applications.